Overview#
Setting up cronjob#
Install the cronjob needed to manage all the jobs within the system. It is best to have this execute as the same user as your webserver - this prevents any problems with file permissions.
*/1 * * * * /path/to/silverstripe/vendor/bin/sake dev/tasks/ProcessJobQueueTask
To test things are working, run the following command to create a dummy task
vendor/bin/sake dev/tasks/CreateQueuedJobTask
Every job is tracked as a database record, through QueuedJobDescriptor objects.
This means jobs can also be managed via the CMS.
Open up /admin/queuedjobs in a browser.
You should see the new job with Status=New.
Now either wait for your cron to execute, or trigger execution manually.
vendor/bin/sake dev/tasks/ProcessJobQueueTask
The job should now be marked with Status=Completed.
Triggering jobs#
use Symbiote\QueuedJobs\Jobs\PublishItemsJob;
use Symbiote\QueuedJobs\Services\QueuedJobService;
$publish = new PublishItemsJob(21);
QueuedJobService::singleton()->queueJob($publish);
To schedule a job to be executed at some point in the future, pass a date through with the call to queueJob()
use Symbiote\QueuedJobs\Jobs\PublishItemsJob;
use Symbiote\QueuedJobs\Services\QueuedJobService;
// Runs a day from now
$publish = new PublishItemsJob(21);
QueuedJobService::singleton()->queueJob($publish, date('Y-m-d H:i:s', time() + 86400));
Defining jobs#
Jobs are just PHP classes. They are stored as database records, and can have different states, as well as multiple steps. See Defining Jobs for more information.
Choosing a runner#
The default runner QueueRunner
for queued (rather than immediate) jobs
will pick up one job every time it executes. Since that usually happens through
a cron task, and crons can only run once per minute,
this is quite limiting.
The modules comes with more advanced approaches to speed up queues:
- Doorman: Spawns child PHP processes. Does not have any system dependencies.
- Gearman: Triggered through a
gearmandsystem process
Cleaning up job entries#
Every job is a database record, and this table can fill up fast!
While it's great to have a record of when and how each job has run,
this can lead to delays in reading and writing from the QueuedJobDescriptor table.
The module has an optional CleanupJob for this purpose. You can enable
it through your config:
Symbiote\QueuedJobs\Jobs\CleanupJob:
is_enabled: true
You will need to trigger the first run manually in the UI. After that the CleanupJob is run once a day.
You can configure this job to clean up based on the number of jobs, or the age of the jobs. This is
configured with the CleanupJob.cleanup_method setting - current valid values are "age" (default) and "number".
Each of these methods will have a value associated with it - this is an integer, set with CleanupJob.cleanup_value.
For "age", this will be converted into days; for "number", it is the minimum number of records to keep, sorted by LastEdited.
The default value is 30, as we are expecting days.
You can determine which JobStatuses are allowed to be cleaned up. The default setting is to clean up "Broken" and "Complete" jobs. All other statuses can be configured with CleanupJob.cleanup_statuses. You can also define CleanupJob.query_limit to limit the number of rows queried/deleted by the cleanup job (defaults to 100k).
The default configuration looks like this:
Symbiote\QueuedJobs\Jobs\CleanupJob:
is_enabled: false
query_limit: 100000
cleanup_method: "age"
cleanup_value: 30
cleanup_statuses:
- Broken
- Complete
Long-running jobs#
If your code is to make use of the 'long' jobs, ie that could take days to process, also install another task that processes this queue. Its time of execution can be left a little longer.
*/15 * * * * /path/to/silverstripe/vendor/bin/sake dev/tasks/ProcessJobQueueTask queue=large
From your code, add a new job for execution.
use Symbiote\QueuedJobs\Jobs\PublishItemsJob;
use Symbiote\QueuedJobs\Services\QueuedJobService;
$publish = new PublishItemsJob(21);
QueuedJobService::singleton()->queueJob($publish);
To schedule a job to be executed at some point in the future, pass a date through with the call to queueJob The following will run the publish job in 1 day's time from now.
use SilverStripe\ORM\FieldType\DBDatetime;
use Symbiote\QueuedJobs\Jobs\PublishItemsJob;
use Symbiote\QueuedJobs\Services\QueuedJobService;
$publish = new PublishItemsJob(21);
QueuedJobService::singleton()
->queueJob($publish, DBDatetime::create()->setValue(DBDatetime::now()->getTimestamp() + 86400)->Rfc2822());
Immediate jobs#
Jobs can be declare to run "immediately", rather than being queued. What that means in practice depends on your configuration.
By default, these jobs are run on PHP shutdown,
in the same process which queued the job
(see QueuedJobService.use_shutdown_function).
Code run after shutdown does not affect the response to the requesting client,
but does continue to consume resources on the server.
In a worker-based environment such as Apache or Nginx,
this can have side effects on request processing.
So while this is the easiest setup (zero config or system dependencies), there are more robust alternatives:
- inotifywait: Works based on watching files. Useful for immediate jobs.
- lsyncd: Alternative based on watching files.
Logging and error reporting#
Just like any other code in Silverstripe, jobs can create log entries and errors.
You should use the global LoggerInterface singleton
as outlined in the framework docs on error handling.
Any log handlers which are configured within your application (e.g. services like Sentry or Raygun) will also pick up logging within your jobs, to the reporting level you've specified for them.
Additionally, messages handled through LoggerInterface
as well as an exceptions thrown in a job will be logged
to the database record for the job in the QueuedJobDescriptor.SavedJobMessages
column. This makes it easier to associate messages to specific job runs,
particularly when running multiple jobs concurrently.
Immediate jobs run through ProcessJobQueueTask will also
log to stderr and stdout when run through the command-line (incl. cron execution).
Queued jobs run this way may not log consistently to stdout and stderr,
see Troubleshooting
Default jobs#
Some jobs should always be either running or queued to run, things like data refreshes or periodic clean up jobs, we call these Default Jobs. See Default Jobs for information on how to disable or pause these jobs.
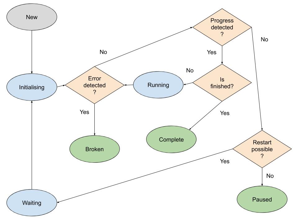
Job states#
It's really useful to understand how job state changes during the job lifespan as it makes troubleshooting easier. The following chart shows the whole job lifecycle:

Notes#
- every job starts in
Newstate - every job should eventually reach either
Complete,BrokenorPaused Cancelledstate is not listed here as the queue runner will never transition job to that state as it is reserved for user triggered actions- progress indication is either state change or step increment
- every job can be restarted however there is a limit on how many times (see
stall_thresholdconfig)